Skip to main content
RX400
Search
Books
Log in
Info
Content
Books
RX400 Med Technical Ha...
Tickets and Jobs
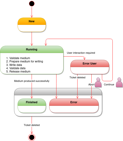
Job State Diagram
Job State Diagram
Previous
Job Production Logic - Auto Assign Mode
Next
Supported Languages and Locales
No Comments
Back to top
No Comments